近日,深圳市发展和改革委员会发布关于公布《深圳市城市轨道交通四期线网票价表(2022年版)》的通知。...
1840元机票为何只退了274元疫情防控常态化下出游计划如何才能全身而“退”因为疫情反复,从上周五至...
投资最大的风险是意识不到风险,缺乏正确面对风险的心态,这样投资很难做到持续性,从而也就不能获得长期收...
2024广东水展开年首展领略新潮风向,把握行业趋势01·参观日程·广州丨保利世贸博览馆3月5日星期二...
近日,南京城市足球俱乐部2024赛季主场套票正式发售,以下为俱乐部官方发布的具体情况——一、2024...
财联社2月23(编辑刘晨)近期以来,城投平台纷纷下调票面利率,以缓解付息压力。本周的5年LPR报价超...
春节长假结束,机票价格迎来“大跳水”,目前市场上出现了不少价格低于100元的机票。这也成了不少人错峰...
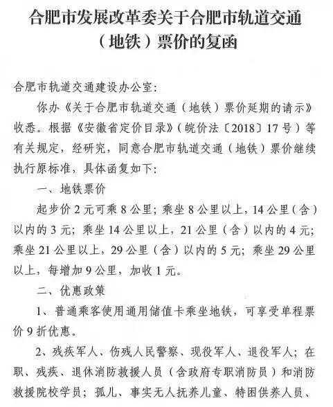
10月13日,合肥市发改委网站发布《2023合肥市发展改革委关于合肥市轨道交通(地铁)票价的复函》,...
投中网()编者按:股权投资到底又是一个什么东西?2015年7月份,中国A股刚刚经历了股灾后,盛景嘉成...
177 阅读 , 2026-01-23
31 阅读 , 2026-01-23
133 阅读 , 2026-01-23
51 阅读 , 2026-01-23