去年9月上海“出行即服务”(MaaS)系统上线19.8元“联程日票”市民们只要登录“随申行”APP购...
如今的网络投票比赛中,总有一些参赛者在利益心的刺激下,不惜摒弃公平竞争的原则,采取违规刷票的手段,严...
钞票的印制是一门综合技术,主要包括造纸工艺,雕刻制版,油墨、印刷等多种工艺。随着科学技术的发展,许多...
11月8日晚,话题冲上热搜,有相关消息称“南航售票系统出现bug”,网友反映南方航空放出10-30元...
作为中国上海国际艺术节特别项目,6月24日起,被誉为“古典乐天团”的柏林爱乐乐团,将开启近10天的上...
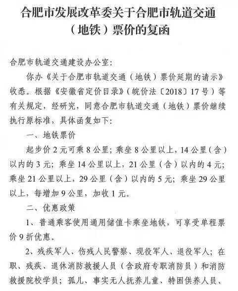
10月13日,合肥市发改委网站发布《2023合肥市发展改革委关于合肥市轨道交通(地铁)票价的复函》,...
11月8日晚间,多名消费者反映南方航空多条成都进出港航线票价(不含机建燃油费)低至10元、20元、3...
海运是跨境贸易常用的运输方式,其运量大,价格便宜,适合大批量货物运输。海运同一个提单项下的货物可能属...
新人入市,第一件事就是得先开个户。如何用手机办理股票开户手续?下面小编就为大家讲述一下。手机开户炒股...
3月15日,中老铁路老挝段正式启用由中国国家铁路集团有限公司所属中国铁道科学研究院集团有限公司研发的...
7 阅读 , 2026-01-23
174 阅读 , 2026-01-23
47 阅读 , 2026-01-23
171 阅读 , 2026-01-23