大家好!现接上级通知,丽江交通集团下属各客运站,包括丽江、永胜、宁蒗、泸沽湖、华坪、期纳等客运站将从...
高端火车游是适应需求的一种新颖产品但目前国内的旅游专列大多停留在初级、粗糙的整合层面坐在行驶的列车上...
五一小长假最后一晚,攸克君发了一条朋友圈。九张海报,九个项目,东南西北,清一色热销。虽然海报风格都很...
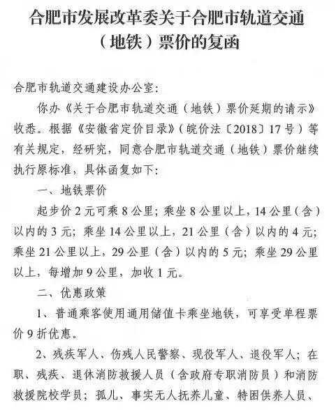
10月13日,合肥市发改委网站发布《2023合肥市发展改革委关于合肥市轨道交通(地铁)票价的复函》,...
3月15日,中老铁路老挝段正式启用由中国国家铁路集团有限公司所属中国铁道科学研究院集团有限公司研发的...
烟台时刻10月13(融媒体记者高幸王向荣李俊锋)在烟台牟平区有一位收藏爱好者,名叫杜海松。他特别喜欢...
编者按:本文数据获取及统计分析时间为2018年9月,部分数据特征及结论可能与春运时间段不一致。春节想...
毛主席参加完大会,从上海回到韶山老家,建立了农会和党支部,和当地的大地主成胥生斗了一段时间,让农民渡...
毛主席参加完大会,自上海重返韶山故里,那时他心中满载着理想与信念,立志要改变家乡的旧貌。韶山,这片他...
新闻发布会现场崔剑表示,十五运会和残特奥会赛事票务工作本着“统分结合、因地施策,以人为本、全运惠民,...
94 阅读 , 2026-01-23
43 阅读 , 2026-01-23
167 阅读 , 2026-01-23
3 阅读 , 2026-01-23