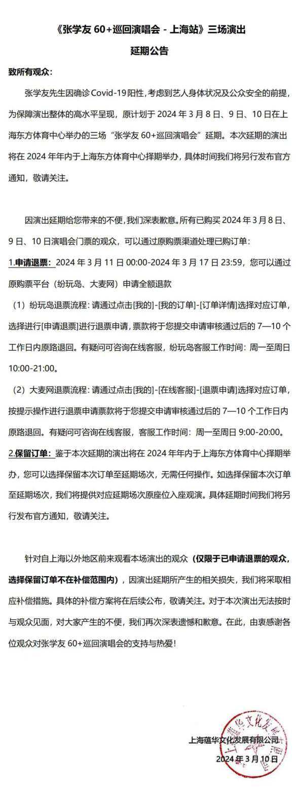
近日,张学友在上海举办的三场
“张学友60+巡回演唱会”
因其身体原因取消
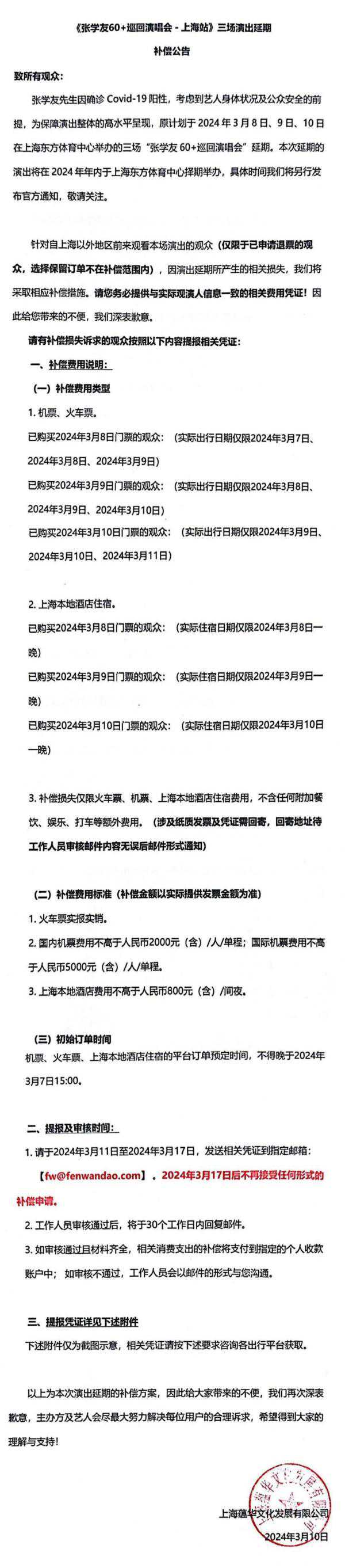
今天(3月10日),主办方@CMCLive华人文化演艺发布延期公告及补偿方式,称本次延期的演出将在2024年年内于上海东方体育中心择期举办。
将对已退票,来自上海以外地区的观众,补偿车票、机票、住宿等相关损失。补偿费用标准为:1、火车票实报实销,2、国内机票费用不高于人民币2000元单程;国际机票费用不高于人民币5000元/单程。3、上海本地酒店费用不高于人民币800元。




不少网友点赞:
补偿方案给力,不退票!


本文综合自:@CMCLive华人文化演艺、网友评论
文章版权声明:除非注明,否则均为快票查询原创文章,转载或复制请以超链接形式并注明出处。