2020年起,全省初中毕业生艺术素质测评结果计入中考成绩的消息一度引起了家长们的恐慌,家长们四处收集演出票根。(戳连接:什么!中考要交演出票票根?还学校要求?各方回应来了!)
艺术素质测评结果如何计入中考成绩,真的需要收集票根吗?
官方解读来了!
就在刚刚,南京市教育局发布2020年南京市初中毕业生艺术素质测评政策解读!

小编先为大家拎重点:
重点
1、艺术素质测评结果不以分数的形式计入中考。
2、艺术素质测评成绩与初中毕业生综合素质评价六项指标中的“审美与表现”评价相挂钩,艺术素质测评成绩合格(C等以上)等同于“审美与表现”的B级,即可报考指标生志愿和第一批次录取学校。换句话说,只要艺术素质测评成绩60分以上,就不影响普通考生报考任何一所学校。但是报考艺术特长生,艺术素质测评成绩需要达到B等(75分)以上。
3、票根要有,但一张就好(学生三年中至少参加一次校外艺术学习即可,不用很贵,免费的南博展览就够,甚至乡村学校的老师们,给孩子上艺术鉴赏课都算),家长不必恐慌。
4、学生三年中至少参加一次校内艺术类社团活动(类似艺术节、合唱团等)即可,学校会留存记录,家长无须担心。
5、终结性评价初定明年3月,机考方式进行,内容不脱离教材,且都是主干知识(不会要求学生画一幅画,但可能会要求跟着节奏唱一段歌曲)。
6、加分部分最后还是和总分一起换算成等级,家长不必太过计较。
南京市初中毕业生艺术素质测评方案(试行):
(上下滑动可查看方案全文)
南京市初中毕业生艺术素质测评方案
(试行)
为全面贯彻党的教育方针,深入实施素质教育,依据国务院办公厅《关于全面加强和改进学校美育工作的意见》、《教育部关于推进学校艺术教育发展的若干意见》、《教育部关于印发中小学生艺术素质测评办法等三个文件的通知》和《江苏省教育厅关于加快推进学校艺术教育发展的若干意见》等文件精神,结合我市实际,制定本方案。
一、指导思想
坚持以人为本,以提高学生审美能力和人文素养为主要目标,逐步建立和完善学生艺术素质考核评价机制,促进学校开齐开足上好艺术课程,推动学校艺术教育工作的健康开展,促进学生全面健康可持续发展。
二、测评原则
坚持课堂基础知识与技能学习相结合、课内学习与课外活动相结合、艺术素质普及与艺术特长发展相结合、过程性评价与终结性评价相结合的原则,公正、合理、简便、规范地开展学生艺术素质测评工作。
三、测评内容与评价办法
艺术素质测评由过程性评价和终结性评价两部分组成。
过程性评价由学校在每学期末根据学生参加艺术课程学习、参与艺术课外活动、发展艺术特长的情况,综合评定成绩。
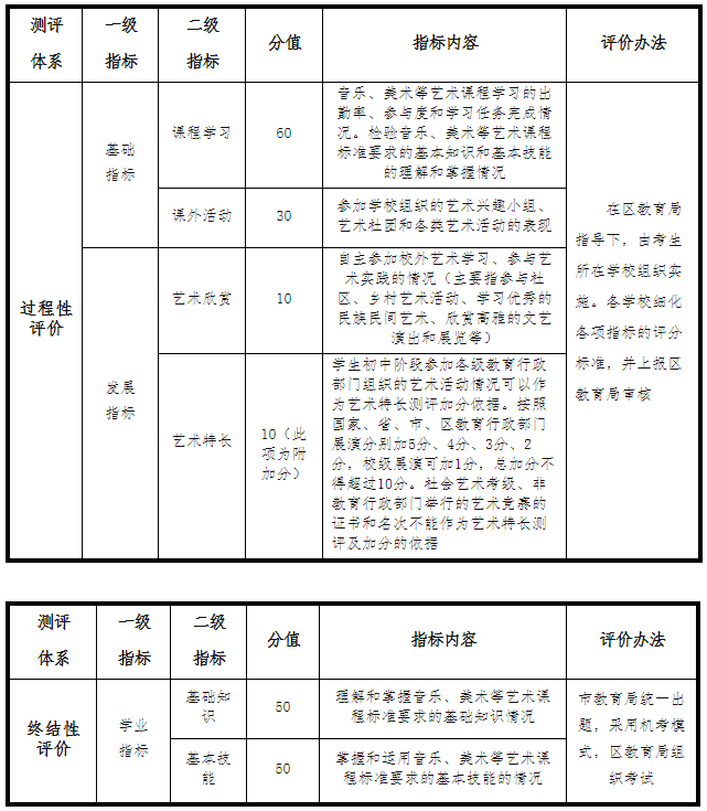
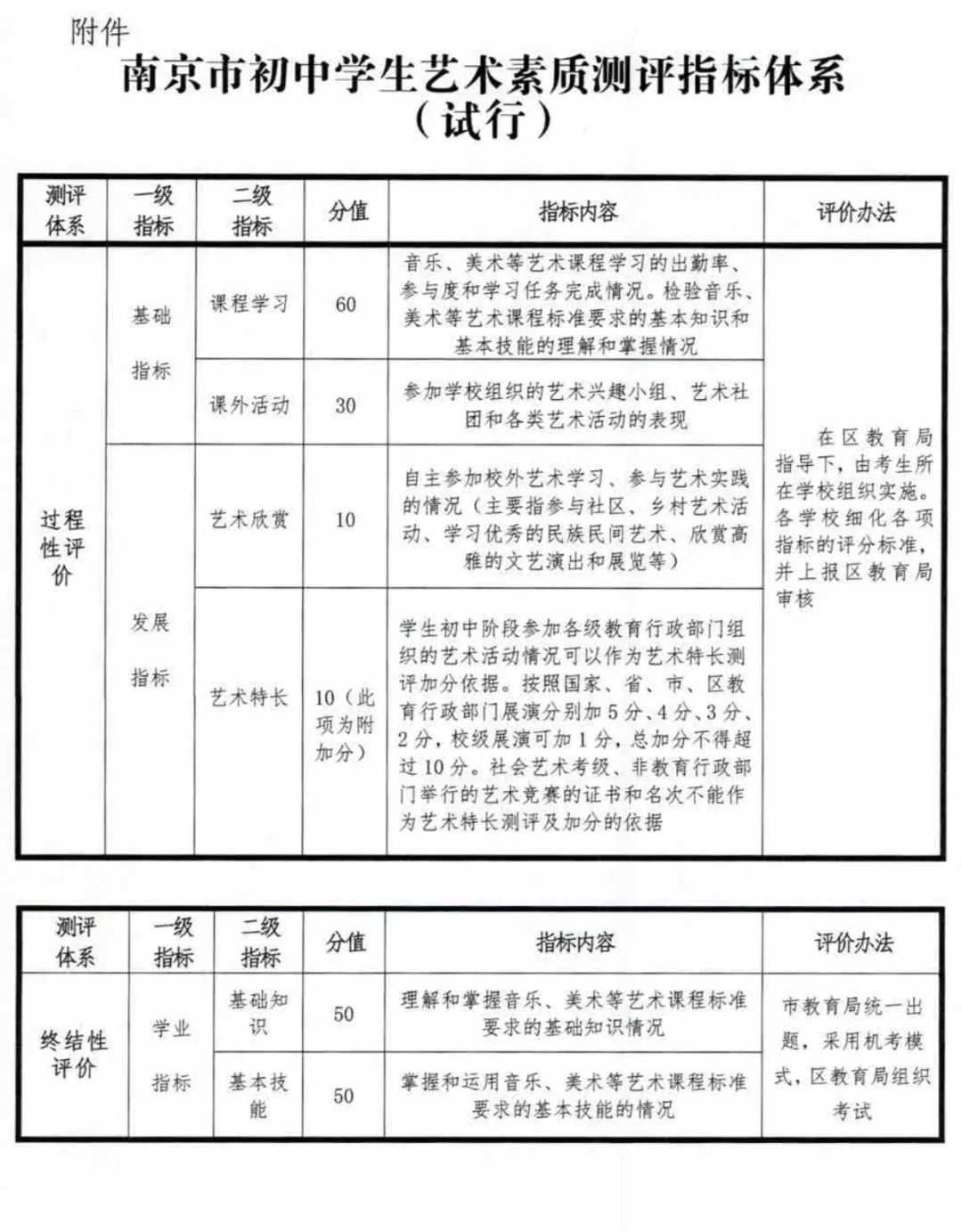
1.过程性评价在区教育局指导下,由考生所在学校组织实施。过程性评价的内容由各学校根据《南京市初中学生艺术素质测评指标体系(试行)》(附后),细化各项指标的评分标准,并上报区教育局审核通过后实施。
2.过程性评价以学期为时间段对学生实施考核。过程性评价总分为100分,其中音乐、美术两科各50分。评价成绩60分以上(含60分)为合格,60分以下为不合格。
3.学生初中阶段参加各级教育行政部门组织的艺术活动情况可以作为艺术特长测评加分依据,艺术特长加分在初三下学期进行,在五个学期平均成绩基础上按照国家、省、市、区教育行政部门展演分别加5分、4分、3分、2分,校级展演加1分,总加分不得超过10分。社会艺术考级、非教育行政部门举行的艺术竞赛的证书和名次不能作为艺术特长测评及加分的依据。
终结性评价是依据国家课程标准,以考试的形式检验学生应知应会的学科知识与学科技能。
1.终结性评价由市教育局统一命题,区教育局组织实施。
2.终结性评价内容以教育部《全日制义务教育音乐课程标准》和《全日制义务教育美术课程标准》为依据,以初中现行教材的教学内容为测评范围,考核学生音乐、美术的基本素质和学科能力。
3.终结性评价采用机考的形式,满分100分,其中音乐、美术两科各50分。考试成绩60分(含60分)以上为合格,60分以下为不合格。
四、测评成绩运用
1.艺术素质测评成绩满分为100分,其中过程性评价成绩(五个学期的平均分)占60%、终结性评价成绩占40%。两项成绩相加结果按分数折算成A、B、C、D四个等级,90分以上为A等,75—89分为B等,60—74分为C等,60分以下为D等。C等及以上为合格,D等为不合格。
2.艺术素质测评成绩与初中毕业生综合素质评价六项指标中的“审美与表现”评价相挂钩,艺术素质测评成绩合格等同于“审美与表现”的B级,方可报考指标生志愿和第一批次录取学校。
3.艺术素质测评成绩B等及以上的学生,方可报考普通高中、职业高中艺术特长生。
五、病、残考生处理办法
1.经评估认定符合相关规定条件,在普通学校就读的残障考生,可申请免试。申请免试考生须填写申请表,考生及家长签名并经学校审核、盖章,报教育部门审批同意后方可免试。批准免试的考生艺术素质测评成绩按合格等第确定。免试申请表存入学生档案。
2.因伤、病临时不能参加全市统一组织的终结性考试的考生(出具二级以上医院的病历、证明和中考体检表)可申请缓考,缓考由市教育局统一命题组织进行。
六、实施时间
过程性评价从2017年秋季新入学的初一年级学生开始实施,终结性评价从2020年开始实施,考试时间为初三下学期进行,具体时间另行通知。
本实施方案试行过程中将根据国家、省有关文件精神和要求以及南京实际适时进行调整。本方案由南京市教育局负责解释。
附件:
南京市初中学生艺术素质测评指标体系(试行)

南京市教育局对于方案的详细解读全文奉上
(红字部分是小编为大家标出的重点)

1.为什么要制定初中毕业生艺术素质测评方案?
答:艺术教育是国民教育不可缺少的组成部分,是实施全面素质教育的重要内容。为建立健全学校艺术教育工作评价制度,改进美育教学,提高学生的审美和人文素养,促进学生全面健康成长,南京市教育局于2017年根据《教育部关于印发中小学艺术素质测评办法等三个文件的通知》(教体艺〔2015〕5号)和江苏省教育厅统一部署制定了《南京市初中毕业生艺术素质测评方案(试行)》(宁教〔2017〕18号)。
2.艺术素质测评如何进行?
答:根据教育部《中小学生艺术素质测评指标体系》,艺术素质测评分为过程性评价和终结性评价两部分。
(1)过程性评价是根据学生在校参加艺术课程学习、参与艺术社团活动、发展艺术特长的情况综合评定。每学期满分100分,其中音乐、美术两科各50分。
过程性评价在区教育行政部门指导下,由考生所在学校组织实施。各学校根据《南京市初中学生艺术素质测评指标体系(试行)》,细化评分标准并上报区教育局审核,从2017年秋季新入学的初一年级学生开始实施,以学期为时间段对学生实施考核,时间段为初一上学期至初三上学期共五个学期。
(2)终结性评价是依据国家课程标准,以机考的形式检验学生应知应会的学科知识与学科技能。满分100分,其中音乐、美术两科各50分。
终结性评价由市教育局统一命题,区教育局组织实施。从2020年开始实施,考试时间为初三下学期的三月份,具体时间由市招生考试院另行通知。
3.艺术素质测评成绩如何计算?
答:艺术素质测评成绩由过程性评价和终结性评价两部分组成,满分为100分,其中过程性评价成绩(五个学期的平均分+附加分)占60%、终结性评价成绩占40%。两部分成绩相加,90分以上为A等,75—89分为B等,60(含60分)—74分为C等,60分以下为D等。C等以上为合格,D等为不合格。

4.艺术素质测评成绩如何在中考招生中应用?
答:艺术素质测评成绩与初中毕业生综合素质评价六项指标中的“审美与表现”评价相挂钩,艺术素质测评成绩合格(C等以上)等同于“审美与表现”的B级,即可报考指标生志愿和第一批次录取学校。如需报考普通高中和职业高中的艺术特长生,则艺术素质测评成绩必须达到B等以上。
5.学生艺术特长如何加分?
答:艺术特长加分以学生初中阶段参加各级教育行政部门组织的艺术活动情况为依据,社会艺术考级、非教育行政部门举行的艺术竞赛的证书和名次不能作为艺术特长测评及加分的依据。艺术特长加分在初三下学期一次性进行,按照国家、省、市、区教育行政部门展演分别加5分、4分、3分、2分,校级展演加1分,总加分不得超过10分。
6.有人问,要通过艺术素质测评,需要参加校外补习班吗?
答:艺术素质测试不是选拔性考试,而是为了推动和促进学校艺术教育更好地开展。只要学校开齐开足上好艺术课程,学生积极参与课程学习和艺术社团活动,并按要求完成课内外练习,掌握基础知识和基本技能,通过艺术素质测评是没有问题的。再加上终结性测评由市艺术素质测评命题小组出题,考试内容将紧扣国家课程标准,为学生应知应会的内容,不会有偏题、难题,考生、家长不用过于担心。
7.如何理解过程性评价中的艺术欣赏要求?
答:艺术欣赏是过程性评价中的一项,占10分。目的是促进学生走出学校,参加校外艺术活动,参与艺术实践,拓展艺术视野。学生可以通过参与社区、乡村艺术活动,学习优秀的民族民间艺术,欣赏高雅的文艺演出和展览等多种方式得分。并不是只有进美术馆、音乐厅、剧院欣赏高雅艺术一种得分方式。一些学校老师自己创建了艺术名家音乐库、高雅音乐鉴赏库,利用课间或午餐时间放给学生欣赏等,也可以作为艺术欣赏得分。专家呼吁广大家长支持学生在校的艺术课程学习、鼓励学生参加各类艺术社团和艺术节活动、创造条件让学生参与社区、乡村艺术活动,学习优秀的民族民间艺术,欣赏高雅的文艺演出和展览。

8.哪些学生可以申请艺术素质测评免考?
答:在普通学校就读的残障考生(有视听、言语等障碍不宜参加艺术素质测评的考生)可申请免试。申请免试考生须填写申请表,提供相应的佐证材料,考生及家长签名并经学校审核、盖章,报各区教育部门审批同意后方可免试。批准免试的考生艺术素质测评成绩按合格等第确定。
9.因伤、病临时不能参加全市统一组织的终结性考试的考生怎么办?
答:因伤、病临时不能参加全市统一组织的终结性考试的考生(出具二级以上医院的病历、证明)可申请缓考。缓考由市教育局统一命题,各区组织实施。
10.2020年往届毕业生艺术素质测评成绩如果评定?
答:参加2020年中考的往届毕业生,因无艺术素质测评过程性评价成绩或过程性评价成绩不完整,则终结性评价考试成绩为2020年往届毕业生的艺术素质测评成绩(不按40%折算)。
以上图文,贵在分享,版权归原作者及原出处所有,如涉及版权等问题,请及时与我们联系删除
每晚19:20-19:50
南京电视台教科频道
学在南京,看南京教育头条