中国戏曲学院是中国戏曲教育的最高学府,前身是中央人民政府文化部戏曲改进局戏曲实验学校(新中国成立的第一所戏曲学校)。1978年10月经国务院批准改制为中国戏曲学院。中国戏曲学院附属中等戏曲学校设立于1985年,是中国戏曲学院的重要组成部分,现为北京市重点中等职业学校,被教育部、文化部、国家民族事务委员会确定为首批全国职业院校民族文化传承与创新示范专业,是全国戏曲院校和院团的重要人才基地。
广西戏剧院是广西壮族自治区文化和旅游厅直属事业单位,于2012年8月成立,由首批入选国家级非物质文化遗产名录并作为传承保护责任单位的广西壮剧团、广西桂剧团、广西彩调剧团和国家重点省级京剧院团广西京剧团整合组建,以保护壮剧、桂剧、彩调剧等国家级非物质文化遗产的地方剧种为重点,以创作生产优秀舞台艺术作品为目标,主要从事戏曲创作生产、戏曲演出、戏曲研究、戏曲教育、戏曲传承保护等工作。
为贯彻落实党的二十大精神,持续推进产教融合工作,广西戏剧院与中国戏曲学院附属中等戏曲学校联合培养广西壮剧、广西彩调剧等优秀戏曲人才。
一、招生计划
2023年面向广西、云南、贵州计划招收中专戏曲表演专业40人。

注:1.2023年招生计划人数以北京市教育委员会正式下达的招生计划为准。
2.学制为六年,免学费,考生年龄在12至16岁。
二、扶持政策
(一)免学费。
(二)学生在校及回戏剧院实习期间住宿费、保险、服装费(指校服及练功服)、课本费等学杂费由广西戏剧院承担。
(三)广西戏剧院适当补贴学生在校及回戏剧院实习期间伙食费500元/月/人(寒暑假期间不补贴);补贴学生往返北京交通费1000元/年/人。
三、报考条件
(一)拥护中国共产党领导,热爱社会主义。
(二)拥护中华人民共和国宪法,遵守国家法律法规,品行端正,热爱自己所学专业。
(三)身心健康,无任何不适宜从事专业训练和集体生活的疾病与缺陷,有学习和生活自理能力。
(四)须完成小学义务教育,入学报到时能够提供小学毕业证或生源地考试招生部门、教育行政部门开具的准予毕业证明。
(五)各级各类中等专业艺术学校的正式在校生谢绝报考,如审核发现报考,将取消其考试及录取资格。
(六)戏曲表演专业具体条件要求。
(1)身心健康,五官端正,形象较好,体型比例匀称,腰腿柔韧性、协调性好。
(2)考生嗓音洪亮,口齿清晰。
(3)音准、乐感、节奏感好,记忆力、模仿力、表现力强。
(4)双眼裸眼视力不低于1.0。
四、报考程序
(一)报考流程
报名考试分为线上和线下两种方式,线上和线下不重复报名。证件确认及考试均采取现场形式。
1.线上报名:登陆报名网址(),根据页面提示完成注册和初试报名,初试报名时间为2023年4月3日9:00至4月14日21:00。线上网络报名成功以完成缴费为准。缴费成功后请务必及时打印报名登记表和初试准考证。
2.线下报名:2023年4月10日至5月10日。线下现场报名现场缴费。缴费成功后直接领取报名登记表和初试准考证。
3.未参加报名(含线上、线下)的考生不得参加专业考试。因未及时打印准考证或因准考证丢失等个人原因未能参加考试的考生,后果自负,不予退费。
4.如需修改报名信息,请在初试报名时间截止前完成并重新打印报名登记表和初试准考证。
5.初试考试结束后,考生可在规定时间于学校官网、微信公众号、报名网址查询初试合格名单。
6.经过初试评选合格的考生可进入复试和三试,复试、三试连续进行,缴费及考试时间将视初试结束时间另行通知,详见学校官网、微信公众号、现场发布的考试信息。
7.未按规定时间参加考试者视为自动放弃考试资格。
(二)考生资料提交
参加招生考试的考生须在现场确认时提交以下资料,所有证明资料须一次性交齐,资料提交不全者,不予确认,因提供虚假资料导致无法被录取者,后果自负。
①报名成功后打印的报名登记表一份。
②考生本人当前所在学校证明一份(使用A4规格纸张),须注明六项内容:考生姓名、性别、身份证号、所在学校名称、学校学制、就读年级,并加盖所在学校公章。
③考生本人“2022-2023学年第一学期期末”在校文化课成绩证明一份(使用A4纸),注明分制,并加盖所在学校公章或教务处章。
④考生有效身份证的正反面复印件(正反两面须复印在A4纸的同一面上)一份。
⑥本人近期正面一寸免冠白底彩色证件照2张(背面写清姓名)。
备注:请提前在②③④⑤项资料的右上角手写注明报考专业、准考证号,不接受其他支撑资料。
五、考试缴费标准
(按国家批复标准收取)
初试费100元、复试费80元、三试费80元;体检费(按体检中心标准)。
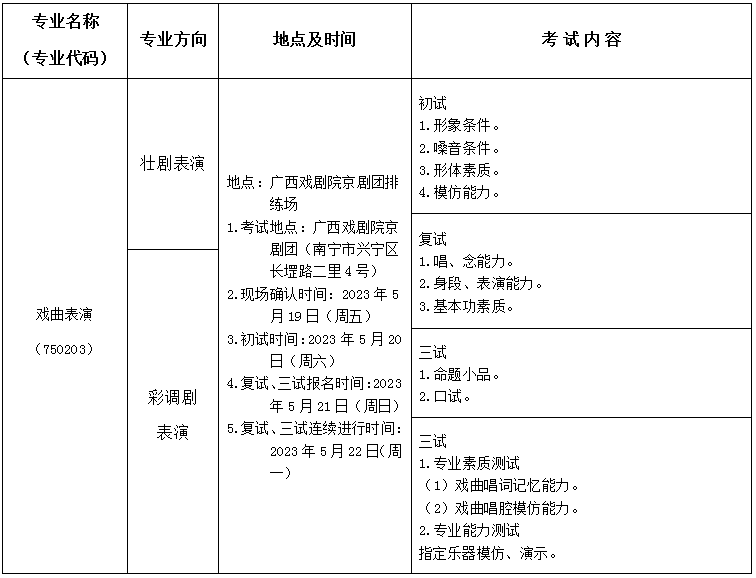
六、现场确认
及专业考试安排

备注:考生须穿着练功服、练功鞋参加考试,不得化妆及佩戴头饰。
七、文化成绩
考生须提供所在学校开具的考生本人“2022-2023学年第一学期期末”在校文化课成绩证明一份(使用A4纸)。成绩证明提交要求见本招生简章上方“考生资料提交”的③项。
八、体检
参加完复试、三试的考生均需持本人身份证到指定体检中心参加统一体检,具体安排将在复试、三试当天通知。体检费用按体检中心标准于体检当天自行缴纳,请考生在体检报告右上角手写注明自己的姓名、报考专业、准考证号,体检后即可离开,体检报告由体检中心统一送回戏剧院。
九、录取
1.录取原则:
(1)考生须达到专业方向文化成绩合格线后(具体划线由学校招生委员会根据当年成绩情况确定),按照所报考专业的考试权重成绩,由高到低依次排序,择优录取。
(2)专业考试成绩权重:
戏曲表演:初试30%;复试60%;三试10%。
2.拟录取的考生名单经过学校招生委员会审议通过,报招生领导小组审核批准;拟录取考生的录取审批登记表(领取及寄回安排另行通知)须经其所在学校及其上级教育主管部门审批盖章,方可正式录取。
3.在招生考试及入学报到过程中如发现有相关证明材料不全、弄虚作假及舞弊行为者,一律取消录取资格。
4.新生入学后是否办理户口迁移以合作单位要求为准。
十、学校权利
1.学校根据专业、生源、考试情况等,具有对本年度招生计划、考试时间、考试方式、考试内容及相关考试事项调整的权利。
2.在国家要求调整办学地点时,学校具有保留、变换办学地点的权利。
十一、注意事项
1.考生进行网上报名前,请务必仔细阅读《广西戏剧院中国戏曲学院附属中等戏曲学校2023年招生简章》、网上报名流程及注意事项等相关内容,按照报名需要填写考生信息,发生误填、错填报考信息或填报虚假信息等情况而导致不能参加考试、影响录取的,由考生本人承担后果。
2.考生需持与报考专业相符的纸质准考证参加现场考试,未持有与报考专业相符的纸质准考证的考生严禁进入考场。
十二、相关规定及说明
1.各种考试证明资料须真实有效,不得遗失、涂改、转让、伪造,如发现有作弊、舞弊行为者,取消其考试及录取资格。
2.考生可于规定时间在学校官网、微信公众号查询录取名单。学校在招生录取工作结束后,将统一寄发录取通知书。被录取者,以收到录取通知书为准;未被录取者,不再另行通知,报考材料不予退还。
3.新生入学后的各种待遇,按北京市教育委员会有关规定办理。毕业成绩合格的学生,学校颁发国家认可的北京市中专学历毕业证书。
十三、招生监察
学校招生工作本着公平、公正、公开的原则进行,如考生及家长发现有任何违规违纪行为,可拨打学校招生监察电话反映。招生监察电话:。
十四、学校信息
1.名称:中国戏曲学院附属中等戏曲学校
2.地址:北京市房山区窦店镇白草洼村66号(陶然亭校区翻建期间的办学地址)
3.学校官网:
5.学校招生咨询(工作日上午9:00—11:30,下午1:30—4:00)
(1)招生办公室咨询电话:-63554262
(2)戏曲表演专业咨询电话:-63554261
6.线下报名咨询与日程安排
(1)柳州市招生时间安排:2023年4月13日-19日;联系人:何老师,电话。
(2)贺州市招生时间安排:2023年4月24日-28日;联系人:何老师,电话。
(3)河池市招生时间安排:2023年5月5日-7日;联系人:何老师,电话1397882264。
(4)桂林市招生时间安排:2023年5月8日-10日;联系人:何老师,电话。
(5)百色市招生时间安排:2023年4月13日-19日;联系人:雷老师,电话。
(6)崇左市招生时间安排:2023年5月6日-9日;联系人:雷老师,电话。
(7)南宁市招生时间安排:2023年4月13-5月10日;联系人:何老师,电话。
广西壮族自治区戏剧院
中国戏曲学院附属中等戏曲学校
2023年4月3日